
QCS8550 SBC
The IMDT QCS8550 SBC redefines versatility and performance in compact system design, transforming the IMDT QCS8550 SOM into a fully featured solution tailored for demanding applications like robotics, drones, and smart city deployments. Designed to maximize the potential of the Qualcomm QCS8550 processor, this SBC packs impressive performance with up to 55 TOPs for AI and machine learning tasks together with high-efficiency power management, support for up to 20 cameras, advanced AI and GPU capabilities, and robust connectivity options – all in a small, energy-efficient form factor.









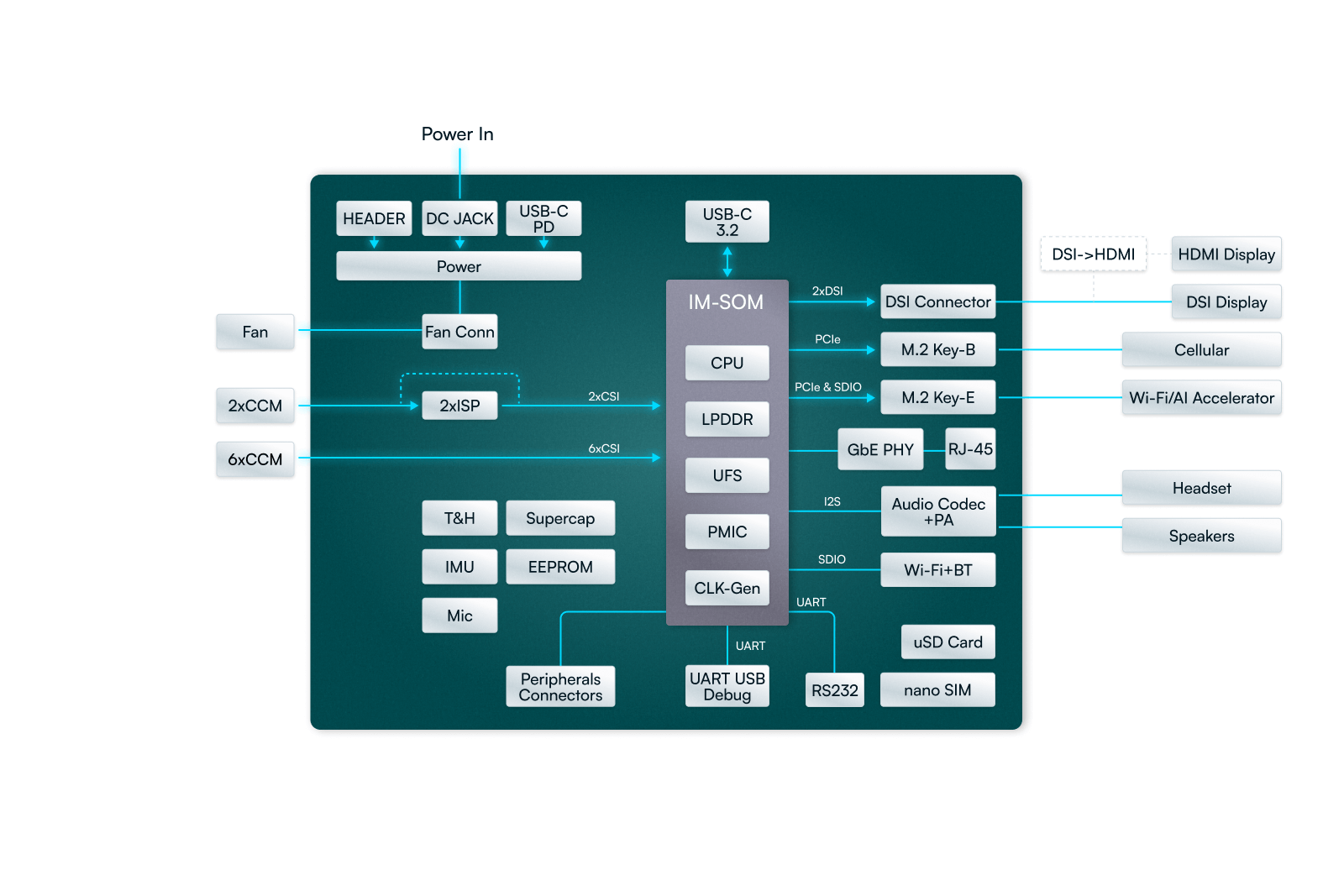
- CPU | QCS-8550-1-AA, 6 CPU cores, GPU, V73 AI processor^^
- Memories | 3750MHz LPDDR5X, 8GB/12GB^^UFS 3.1/4.0, 128/256GB^^SD card slot^^
- Connectivity | USB3.1 gen2 10Gbps (DP+data), Type-C^^Wi-Fi - Dual band + Bluetooth 5.2^^M.2 NGFF Key-B with PCIe Gen 4 2-Lane^^M.2 NGFF Key-E with PCIe Gen 3 2-Lane & SDIO^^Gigabit Ethernet with RJ-45 connector^^
- Camera | 8x 4-lane MIPI CSI interface for cameras^^ISP – Qualcomm spectra^^
- Display | 2x 4-lane DSI, with touch I/F
- Audio | Supports headset (including Mic)^^PDM microphone^^
- Sensors | 6-Axis Accelerometer and Gyro^^3-Axis Magnetometer^^Temperature & Humidity sensor^^
- Control I/Fs | RS-232^^SPI^^I3C^^GPIOs^^
- Power | Single power input: USB-C PD / DC-Jack / 2.54mm Header
- Debug | On board UART-USB bridge with USB-C connector
- Dimensions | 125 x 81 x 20mm
IMDT's QCS8550 Evaluation Kit, based on the IMDT QCS8550 SBC (Single Board Computer), is a high-performance mini-computer designed for a variety of applications in robotics, drones, and smart city projects. The kit offers a user-friendly board with comprehensive onboard connectivity, providing developers with an energy-efficient solution that occupies minimal space. The QCS8550 EVK can serve as a comprehensive development platform for both evaluation and application development purposes. The kit offers an excellent demonstration of the QCS8550 SOM and SBC connectivity features and performance. The kit offers an excellent demonstration of the QCS8550 SOM and SBC connectivity features and performance.

What's in the box
IMDT's QCS8550 SBC

2 x USB cable C - C type
for power supply & Debug

Full HD USB camera

Antenna

USB-C PD 35W Wall Adapter
with foldable US prongs & replaceable EU and UK plugs

DSI to HDMI adapter & HDMI cable
Optional

Up to 5 x AR1335 MIPI cameras
Optional

Related products

















